smallTalk NICU Egg™ speaker

Developed along with a neonatologist with support from the National Institutes of Health, the smallTalk NICU Egg™ speaker helps families stay connected with their babies during NICU stays. Families make recordings for their babies that are played by the care team when they can’t be there.

studio Design Central
client Thrive Neuromedical, LLC
industry healthcare electronics
role lead designer
when May 2023 to May 2024
tools Sketchbook, Adobe Illustrator, prototyping, SolidWorks, KeyShot, draw.io
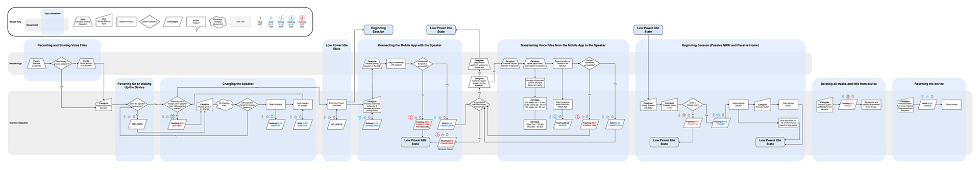
created  DFM SolidWorks CAD, 3D renderings, print ready label artwork, prototype samples, workflow diagram